|
Valerio Rastelli 2
Italy
5 Posts |
Posted - 16 February 2026 : 01:17:30
|
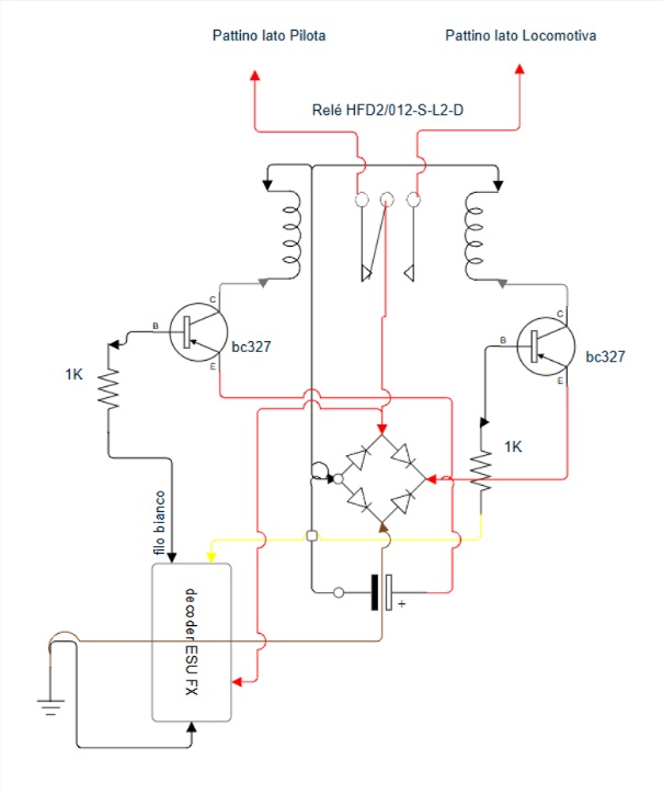
Vista l'occasione di averci messo mano, ho decisa di parlare di come ho realizzato un treno con alimentazione dipendente dal senso di marcia. Tra le molte cose di cui mi sono innamorato da bambino sfogliando i cataloghi Marklin, era proprio questa. Poi diciamolo, quando facciamo un bel treno navetta, lo si vuol vedere andare anche in spinta, soprattutto se c'è un bel segnale sotto il quale si deve fermare... E' quindi partito un viaggio che tra attese, momenti sabbatici, decoder bruciati e calendari tirati giù è durato circa un anno, e solo oggi posso dire di essere riuscito pienamente nel risultato. Il primo tentativo è stato fatto usando una scheda esu, questa ha un relè commutabile grazie alle uscite aux3 e 4, ma non ha funzionato perché non avevo il lokprogrammer per configurare il decoder. sicchè ho provato a collegare le uscite luci di un decoder direttamente al relè di quella scheda, decoder immolato per la vittoria che è durato pochi giri di plastico... pertanto ho deciso di partire con un piede diverso. ho trovato un relè bistabile abbastanza piccolo per i nostri scopi, che sopporta fino a 24v di tensione di commutazione, perfetto. ho poi realizzato un circuito con due transistor per poter pilotare in tranquillità le bobine, il Datasheet dava un consumo delle stesse di 200 mA, ma non mi son fidato. I transistor sono pilotati dalle uscite luci, così non mi sarei dovuto preoccupare troppo di mappare le uscite
 ho montato tutto su una bread board e il decoder è sopravvissuto. sicché son passato al saldatore e ho montato tutto su una millefori. tra l'altro qui si vedono due diodi di protezione contro le correnti parassite che mi sono scordato di riportare nello schema, ci vogliono anche quelli 
 il tutto poi è occultato da delle "tende" ricavate da una maglietta che sarebbe comunque finita nel cestino.


sotto al vano relè c'è il pattino che prende corrente per la marcia in avanti. il treno è dotato di ganci conduttori almrose a due poli. Dalla parte delle altre carrozze un polo serve a trasportare la corrente captata dal pattino della pilota, mentre l'altro polo alimenta tutto il treno, fino alla pilota e relativo decoder. lato locomotiva invece il gancio porta la stessa alimentazione comune alla loco, che quindi non necessita di avere un pattino. Una scelta un po' drastica ma che rende anche più semplice l'utilizzo di macchine non predisposte al Nostro sistema. Soprattutto la mia D445 Lima, ha giovato particolarmente della rimozione del pattino, visto che lo digeriva a fatica. Col Lokprogrammer ho potuto finalmente rendere indipendente dall'accensione delle luci il cambio di alimentazione, e ho voluto anche mettere un cutoff a 2 secondi, così le bobine non vengono inutilmente alimentate dopo la commutazione. Per fare questo consiglio di mettere il decoder su una presa prima di metterlo sul circuito perché il passaggi dal transistor rende il lavoro di programmazione un po' più lungo. Probabilmente il relè introduce disturbi alla comunicazione.
|
|